2024-05-28 来源:

01
中国文旅发展进入4.0时代
我国文旅产业发展经过40多年的发展经历了3个发展阶段,即起步阶段(1.0)、高速成长阶段(2.0)、成熟阶段(3.0),而如今中国文旅即将迈入第四个阶段——跨界融合阶段(4.0阶段)。总体来看:1.0阶段主要为一般景点;2.0阶段主题更加鲜明;3.0阶段具有持续经营的高颜值特征;4.0已经形成平台化、IP化特点。伴随着中国文旅产业向纵深化方向发展,新时代、新需求、新业态、新特点层出不穷,文旅4.0体验经济时代正在到来,沉浸式体验成为文旅演艺、实景娱乐等行业的发展热点。

图1-1 我国文旅产业1.0-4.0发展阶段及特征

图1-2 我国文旅产业跨界融合发展形态
02
“沉浸式体验”内涵及发展驱动因素
沉浸式体验是指通过环境渲染、场景塑造、内容IP等,使受众在与现实世界存在有限边界的物理空间进行互动性体验的娱乐项目,最终达到实现“心流”的状态。沉浸式娱乐从20世纪50年代开始萌芽,发展历程基本围绕技术发展和场景延伸两条主线不断推进,在技术方面,XR技术普及和创新为沉浸式娱乐发展奠定了基础;在场景和产品端,1955年迪士尼全球第一个主题公园落地标志着线下沉浸式实景娱乐的出现。整体来看,沉浸式体验产品日趋多元化,产业边界不断拓展,具有互动感、私密感、体验感、叙事感、参与性等众多发展特点。
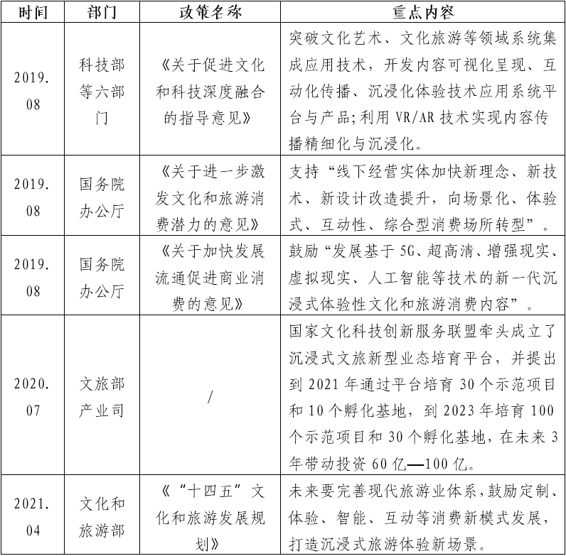
近年来,我国沉浸式体验市场快速崛起,主要受益于技术、政策、消费升级、产业升级发展等方面的因素驱动。
驱动因素一:虚拟现实、人工智能、多媒体等新技术的发展。一方面AR/VR、人工智能等技术的不断发展,使沉浸式娱乐产品营造的交互感、场景感、代入感更强,克服了传统娱乐产品中的环境限制;另一方面,在“新基建””中国制造2025”等发展战略推动下,中国底层科技和应用科技将实现迅猛发展,未来或将有更多硬核科技融入沉浸式娱乐产品中。
驱动因素二:国家利好政策的不断出台。为推动沉浸式娱乐的快速发展,国家出台了一系列利好政策。

驱动因素三:消费者愈发追求品质性、体验性消费内容。目前国内文旅消费呈现年轻化、国际化趋势,审美水平和对产品要求不断提升。沉浸式娱乐作为一种创新型娱乐方式,在体验感、互动性与场景感等方面优势突出,迎合了消费升级需求。
驱动因素四:商业空间、文旅目的地等升级发展创造的契机。国内线下商业空间发展至今面临着重新升级和改造的问题,对IP、内容引入有着强烈诉求,而沉浸式娱乐产品较高的内容和流量属性,对商业地产引流有着至关重要的作用。同时对于文旅景区,在“去门票”趋势下,消费内容和体验性产品至关重要,引入沉浸式娱乐产品成为有效路径。
03
“沉浸式体验”赋能文旅产业的形式及案例
主题公园/乐园可以说是文旅领域最先接触和引进高科技沉浸项目的文旅项目。国内外知名的主题公园都精心营造沉浸体验场景,设计沉浸体验项目,成为业内沉浸项目的先行者。迪士尼、环球影城主题乐园,既从整体场景营造沉浸感,又从单个项目声光电一体化设计打造沉浸感。除此之外,以下两个项目也是沉浸式的典型。

与同类型的迪士尼不一样的是,迪士尼以梦幻感十足的游乐设施为主,而狂人国的核心主打则是演艺,有户外夜游、也有室内展馆演艺、有正式的室内剧场、也有室外的演出剧场。甚至可以说,狂人国在演艺公园这个模式上做到了专注和极致。
▶宁波方特旅游区

项目地点:宁波杭州湾新区跨海大桥南岸宁波方特旅游区
项目依托:宁波方特旅游区
项目特色:沉浸式、强互动
技术手段:数字虚拟影像场景、可控动感轨道、高仿真特技特效、智能控制
投资运营:由华强方特文化科技集团投资运营,单人票价280元。2023年4月东方神画累积接待18万人次,实现旅游营收3465.35万元。
项目简介:女娲补天位于东方神话中国历史文化主题园区,致远致远、凌空飞翔位于东方欲晓红色文化主题园区。东方神话园区与东方欲晓园区分别于2016年4月16日、2021年7月9日正式开园。
场景营造:
女娲补天:大型MR Ride项目,以女娲补天神话故事为背景,融合轨道跟踪技术、立体光学影像技术、实景特效等多项技术,让游客乘坐多自由度动感游览车,驰骋在远古时代,追随女娲开启击退巨怪、采石补天的奇幻之旅。
致远致远:以北洋水师“致远”舰为原型,打造了国内首个全自动水上巡航大型船载RIDE体验项目。集数字虚拟影像场景、全程可控动感轨道船、高仿真特技特效、智能控制等技术,打造了一系列沉浸式、强互动的红色主题项目和特色景观。
凌空飞翔:大型悬挂式球幕影院,带游客体验凌空飞翔的逼真感受,翱翔于历史悠久的名胜古迹和现代化的繁华都市,飞越伟大的超级工程,饱览祖国壮美风光。
▶长春·这有山


超级文和友位于长沙市海信广场,2018年开业,2019年二期升级扩展至2万平方米,以长沙老字号为核心,结合长沙七八十年代城市记忆文化,汇集美食、零售、休闲娱乐等多元业态,进驻了100户商家、20余个商铺,全方位还原老长沙的文化与情怀。

超级文和友里面将近 100 户人家、20 间商铺,店内收集了10万多件老物件,真实塑造了老长沙的特色生活场所。这些老物件大多来自20 世纪八九十年代,现今基本已经不生产了,例如竹编篮子、老式木头柜子、旧时海报、老式游戏机等都增添了老长沙的氛围,复古感极强的招牌和霓虹、四方桌等特色场景增强了整体环境的复古感。此外,超级文和友还通过其他类型的店铺与餐饮相互补充,洗脚城、理发店、台球室、歌舞厅、电游室等配备进一步营造了社区的氛围。这一系列的设计让顾客将身临其境体验到极致,仿佛置身于上世纪八十年代的老长沙社区,感受到原汁原味的长沙文化,场景化的消费模式能够满足并刺激消费者的消费欲望。


2023年1月8日,河南长垣首个大唐主题风情街——梦回大唐·新城里文旅项目正式启动对外开放。
整个项目以大唐文化为魂,以“丝绸之路”为线,融入黄河文化与长垣当地文化元素,主要划分为四个板块。其中,中央大道复刻丝绸之路运用帷幔、古鼓、行走的驼队和月亮舞台,编织一条丝路时空的隧道;东里包含四大发明互动区和全息3D互动,在此体验古今文明的碰撞;西里还原盛唐运河文化,将古都长安的市井繁华演绎到极致;南广场作为最大的游玩板块,主要以黄河文化和民俗文化为主,满足全龄段的文娱需求。
利用科技手段进行链接与创造,与现实映射交互的数字生活空间,通过博物馆等文化资源、文化IP,形成文化交流与互通,通过网娱头部品牌,形成沉浸式互娱的体验,打造3D沉浸式商业消费场景。

图片来源:曲江新区管委会
长安十二时辰街区
过年期间,《长安十二时辰》也时常爆满,作为全国首个沉浸式唐风市井文化生活街区,《长安十二时辰》可谓把唐文化做到了极致。前段时间,“长安十二时辰+大唐不夜城”唐文化全景展示创新实践更是被文旅部评选为2022年度文化和旅游最佳创新成果,而这个奖项,全国仅仅只有三家。


▶长沙·华谊兄弟电影小镇
春节期间,华谊兄弟(长沙)电影小镇准备了20多场特色演出每日轮番上演,让市民、游客大饱眼福的同时,为兔年新春增添浓郁年味。

白天,街头艺术秀、音乐剧、歌舞、杂技、魔术大联欢、威尼斯巡游盛典等,将节日欢乐气氛拉满;夜晚,新春特别版《一梦入戏》精彩上演,市民、游客不仅能够看到精彩绝伦的沉浸式演艺,还能与高颜值演员同台互动飙戏,深入体验新年欢乐气氛。
游客可以畅玩电影小镇特色游乐项目,体验梦幻宫廷换装、乘坐贡多拉游船漫游意式小镇、打卡六大网红IP馆、观看魔幻灯光秀表演、品尝意大利美食、夜宿城堡度假酒店。
绿维文旅认为,数字文化体验中心(馆)是基于文化资源数据库,依托数字信息技术,新建或提升的全方位、全链条、立体化、个性化的文化体验设施场所和服务平台。通过线上线下联通互动,可以更好的为人民群众提供随时随地、多样化文化消费和服务。
▶数字诗路文化体验馆
2021年7月,钱塘江诗路上首个数字诗路文化体验馆在《富春山居图》创作实景地之一的富阳黄公望隐居地正式开馆,作为一个沉浸式新型文旅融合数字化体验展馆,通过数字科技和艺术创造的交互融合,展现出山水富春山居、文化富春山居和数字富春山居的三重意境。

富春山居·数字诗路文化体验馆融合了富阳文旅大数据平台、AI短视频智能生产、全息投影等互动科技,数十个有内涵的科技展项,加上吸睛的颜值,让这座诗意场馆一开馆,就成为网红打卡点。
▶数字中国科技馆
中国科技馆是我国唯一的国家级综合性科技馆,是实施科教兴国战略、人才强国战略和创新驱动发展战略,提高全民科学素质的大型科普基础设施。
真实沉浸太空探索:当前阶段,重启世界把中国科技馆“挑战与未来”主题展厅太空探索展区作为第一站,对之进行数字化复刻,集中展现新中国成立以来我国在航天领域的科技成就,观众使用手机、平板或者个人电脑就能在真实沉浸的互动体验中,探索地球与太空奥秘、领略科学精神。
航天成就展:进入数字中国科技馆,第一幕场景即1:1还原的我国第一艘无人试验飞船——神舟一号及其返回舱,于1999年发射,这是中国载人航天工程的首次飞行,标志着中国在载人航天飞行技术上的重大突破。
太空遨游体验:在展区入口,观众可以更换航天服,模拟太空环境下的“失重”遨游体验。不仅如此,观众还能亲自扮演操作员,按照指引完成火箭点火发射,直观感受航天科技、“触摸”遥不可及的深空繁星。
矗立的航天丰碑:数十年太空探索,几代人薪火相传。数字中国科技馆记录了钱学森、梁守磐、杨利伟、郭永怀、黄纬禄、孙家栋、任新民、屠守锷、刘洋等在航天领域的突出贡献,他们铸造了一座座丰碑,见证着我国的航天强国之路。
珠海太空中心新馆

▶山东烟台·张裕酒文化博物馆焕新升级
国家4A级旅游景区、国家二级博物馆,并入选首批“国家工业旅游示范基地”

图片来源:百年张裕官网
❖游客还可乘坐“穿越”到1914年的张裕彩车,拍下一张合照,定制专属酒标。
❖在时光邮局以酒为念、以爱为意,通过“及时寄”“未来寄”“跨年寄”的方式,将自己的情谊传递给家人和朋友。
❖前往解百纳实验室、智慧工厂学习葡萄酒知识,亲手取酒定制属于自己的一瓶葡萄酒。

特色1 镇馆之宝,悉数到场
不出国门,将英国国家美术馆20多件镇馆之宝尽收眼底。包括这次未能参展的英国国家美术馆馆藏珍品的梵高的《向日葵》、莫奈的《睡莲》、达芬奇的《岩间圣母》等作品。
特色2 沉浸光影,科技焕新
特色3 对话大师,年轻创意
夜游光雾山,梦回米仓道——大型行浸式山水夜游《梦境光雾山》,由巴中市文化旅游发展集团有限公司投资出品。《梦境光雾山》由北京华影文旅有限公司总制作,北京华影夜游品牌“梦境”系列IP创作 。主创团队阵容强大,由行浸式山水夜游“梦境”系列开创者杨建林担任总策划 ,由著名导演白文担任总导演,由中国传媒大学教授周艺文担任总制作人。
“行浸式”夜游是一种全新的旅游体验方式,也是发展月光经济的独特形式之一。它突破传统舞台的观演方式,将声光电赋化到水火雾,使舞美的视听效果和先进的科技手段充分融合,让现实的山水自然与人的感觉知觉紧紧结合在一起,最终达到将山水活化、将文化再现并转化为游客切身体验的效果,既让游客沉浸于如诗如画的美景和如梦如幻的夜色中,达到‘梦里不知身是客’的效果,又让神秘的巴文化得到提炼提升,从传奇传闻变成现场现实。


先进的裸眼3D动态全景音画

《幻想曲光之城》是日本的一个创意艺术团队和一个游戏厂商联合打造的,以花与光为主题的沉浸式体验型旅游景点,由海洋、花卉、宇宙、艺术、音乐、田径等6个不同世界观设定的数字游乐场景和1个咖啡厅组成,让游客通过“五种感官”体验尖端科技带来的奇幻世界。

本文来源绿维文旅编辑整理
中国旅游规划甲级资质单位-北京绿维创景规划设计院
New Dimension Planning & Design Institute Ltd.版权所有