2024-09-29 来源:
绿维文旅累积完成4000余个规划设计项目,600余个项目已建造完成并落地运营,参与项目获得数十项国家级奖励,提供规划、设计、咨询、投融资、建造、招商、运营、综合孵化,详询15811113303!
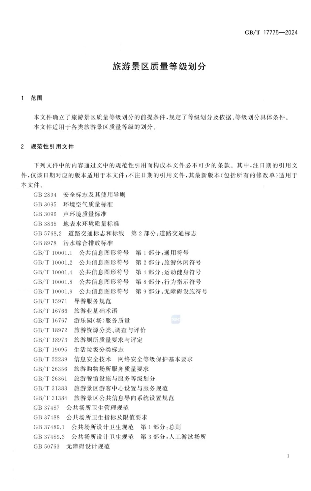
绿维导语:经国标委批准,新版国家标准《旅游景区质量等级划分》(GB/T 17775-2024)将全部代替《旅游区(点)质量等级的划分与评定》(GB/T 17775-2003 ),于2025年3月1日起实施。
绿维文旅深耕文旅行业20年,是中国景区协会景区开发运营专委会主任单位,董事长林峰博士是景区协会专家委员会副主任。集团已为数千个景区提供策划、设计、提升、建设及运营顾问等服务,拥有百个4A/5A景区创建及提升服务成功案例,春秋淹城5A、新疆葡萄沟5A、镜泊湖5A、恩施大峡谷5A、酉阳桃花源5A、广府古城5A、古堰画乡5A、新疆天山天池5A、新疆359旅屯垦纪念馆5A等数10项业界典范!
绿维文旅愿为您提供专业化创建、运营服务!欢迎垂询!15811113303!
标准全文如下:


























中国旅游规划甲级资质单位-北京绿维创景规划设计院
New Dimension Planning & Design Institute Ltd.版权所有