2019-09-24 来源:绿维文旅
山地村庄发展度假旅游是响应国家政策、解决山区发展问题、满足市场需求的重要举措之一。当前山地村庄发展面临诸多问题,主要表现在经济发展水平低、村庄空心化老龄化现象严重、基础设施建设水平落后、居民教育水平低、乡村风貌破坏严重、自然生态环境缺乏保护等方面;山地度假旅游面临着定位不准、盲目开发、主题文化不鲜明、旅游产品简单、开发经营管理混乱等内容。本文尝试通过规划的方法解决上述问题,针对并结合山地村庄和山地度假旅游的现状问题,结合其所具有的的特征和特点,提出了山地村庄度假旅游规划的规划策略。
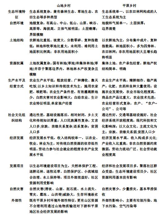
一、山地村庄的特征与平原村庄特征对比
二、山地度假旅游现状问题
1、 氛围营造不足
从度假者对山地村庄度假旅游的需求来看,旅游者舒适、隐居等方面的需求意愿最为强烈。主要有以下几方面对其发展造成了约束。
首先,度假配套设施的不完善严重影响了山地度假游整体的舒适度和享受度,娱乐活动创意与节庆方案的短缺使其软环境缺乏吸引力;
其次,旅游者的游玩空间与山地居民的生活空间交叉重叠,居民的生活暴露于旅游者视野中,对追求独立化、高端化的旅游者造成一定的冲击和影响;
最后,越来越多的商业活动利用山地度假旅游区域进行开展,山地区域的本土文化和物质遗产不再纯粹,促使了本土文化的异化与商业化,严重影响了山地度假地区的文化保护和整体氛围。
我国山地度假旅游目前仍处于发展初期,无法与观光旅游完全处于并列的状态,主要问题在于相关服务设施的不健全,度假设施和度假产品处于起步阶段,无法完全满足市场与消费者的需求,因此,产品类型少、缺乏个性、档次低是其发展缓慢的主要矛盾所在。
3、承载力问题
山地区域因其独特的地理结构和优越的气候条件具有较大的环境承载量,但不顾生态平衡,对其资源进行过度开发,会对山地的自然生态造成不可逆转的破坏。因此如何引导对山地度假旅游的适度开发与利用,是亟待解决的问题。
三、山地村庄度假旅游规划策略
(1)细分客源市场和目标人群
当今旅游市场的蓬勃发展,催生了大量的需求人群,如果山村为不同的度假旅游者提供的是同样的产品和服务,将只会满足小部分客户的需求,而让其余的度假旅游者产生较差的度假体验,如果寄希望于为每一个度假旅游客户提供更具针对性的服务,将会使山地环境的生态成本和开发企业的运营成本显著增加,因此,需要细分客源市场和目标人群,打造适合不同层次需求的旅游产品。
按市场来源细分市场:亲子家庭市场、单身人士市场、自驾游市场、骑行市场。可以按年龄细分市场:儿童、青年、中年、老年。例如针对中青年群体提供山地运动产品。产品的供给应当主题鲜明、具有针对性,参与性、体验性较强,从而使客户对度假地更具归属感。
(2)打造复合型的旅游产品
旅游产品是吸引度假旅游者的重中之重,在目前竞争激烈的市场上,旅游产品正在从过去简单粗放的经营方式向高级复合型发展,山地村庄度假旅游规划应针对目标群体,提供复合型旅游产品,以满足目标群体的多样化需求。当前山地村庄度假旅游应主要开发两种类型的旅游产品:
一是体验性旅游产品。
山地村庄度假旅游产品应当在设计上提高游客的体验性、参与性,提升游客的情景代入感。
例如针对游客体验乡村生活的需求,可提供农业劳作体验、民俗节庆活动、宗教文化仪式等与山地村庄文化有着密切联系的旅游产品;
针对游客亲近自然、亲近山野的需求,可以考虑合理布置场地设置露营地、汽车营地或家庭度假营地等内容;
针对度假旅游家庭化的趋势带来的开展亲子教育的需求,可以充分发挥山地村庄自然生态系统和旅游资源的优势,开发学习科普类旅游产品,可开展动植物夏令营、户外写生、原始房屋建造等活动,还可以利用山地地形条件开展拓展训练,真人CS 等内容,使山地村庄成为人们学习了解山地自然生态知识和生物科学的重要场所和方式之一。
所有旅游产品的设计都应以让客户得到更好的体验为宗旨,在配套服务上应延续这一思路,例如针对度假旅游自驾出行方式的普及,道路标识应当做到显著、醒目、充分且与周边环境相协调,停车场应当方便出入且不影响整体景观
二是康体休闲类旅游产品。
我国旅游市场已进入成熟的度假旅游阶段,此阶段康体休闲类的产品有着大量基础需求。山地村庄一般具有良好的自然生态环境,山间清新的空气、舒适的湿度、优美的风景、静谧的氛围等都是康体休闲活动依赖的基础,因此山地村庄度假旅游产品应当注重充分挖掘这些资源,以开展康体、休闲、疗养、运动等旅游产品。
例如针对逐步增强的老龄化群体需求,可提供开展养生教育,营造养生环境、发展养生活动等内容,为老龄化群体提供专属的有个人针对性的养生服务;
针对日常工作异常繁忙却渴望放松的白领群体,可开展瑜伽教学、中医交流等关注“亚健康疗养方面的旅游产品;
针对活力四射的中青年群体,可开发山地运动旅游产品,诸如林中漫步、登山、漂流、攀岩、滑雪、狩猎、探险、野外生存、户外拓展等多种运动类旅游产品,以满足中青年群体对强身健体、提高身体素质的愿望。
2、规划设计策略:整体布局完整合理,细部设计回归生态
(1) 设计主次分明、合理的功能分区结构
山地村庄度假旅游功能分区
|
功能分区 |
相关功能 |
|
入口节点区 |
形象展示、接待、管理、停车等功能 |
|
综合服务区 |
餐厅、商业服务及会议中心等公共服务功能 |
|
度假居住区 |
生活居住功能、核心区 |
|
文化娱乐区 |
文化体验、康体养生等功能 |
(2)自然环境及建筑进行生态保护和原生态修复
在山地村庄度假旅游规划的建筑设计中,山地的气候条件和地形条件对建筑的布局有着较大影响,因此应当采用合理的布局模式,根据地形情况及等高线走向,进行合适的功能组织和空间布局,尽量减少对山地生态系统平衡的破坏。
对于山村建筑及外部环境的改造,应遵循“修旧如旧,旧中见新”的设计原则,村落肌理代表着村庄长期以来形成的历史脉络,与山地村庄的历史文化和地形地质条件密不可分,规划设计应沿用现有的村落肌理,力图使村落的脉络得以保留和传承。对建筑的修葺,应尊重房屋原有构造逻辑进行加固和维修,室内的装修色彩和用品,应尊重原有生活痕迹。
3、开发运营策略:确保利益群体的合作共赢
(1) 搭建发展的合作平台,形成高效的商业运营模式
一是搭建综合开发运营平台。
山村旅游建设,要将旅游的收益与村民的收益结合,
首先明确村民的房屋出让意向。
其次,对村民宅基地,承包地,林地等非国有土地进行确权,对山村集体资产进行股权量化。
再次,明确村民未来在开发运营平台中是否愿意担任相关辅助工作等,合理规划村庄游览线路和开发区域,愿意加入进来的村民可以地权利入股以外,村民还可以在开发公司中就业,参与到民宿和特色餐饮的服务提供中。
二是丰富投融资主体,吸引不同来源的资本参与到山地度假旅游的开发。
三是提供多种形式的物业产权租售方式,形成良好现金流,获得回报。
(2) .建设完整的旅游产业链体系
山地村庄度假,目前为止多是自然体验,农耕体验,餐饮体验以及相关低附加值产品为主,在一些有条件的山村,整合可用的民居资源和集体建设用地,一方面打造各具特色的内容,发展相关的教育,宗教,展览,沙龙等商务会议论坛活动,让高端人士体验山村,打造山村,吸引度假旅游者来进行短期旅游;另一方面,当经济条件成熟之后打造并依托更高端的文创、养生、商务度假等产业进行合作,实现从单纯的玩赏,到精英的创业,再到未来的居住这一条龙的产业联动体系。
山地村庄度假旅游产业涉及到农业、会展、运动、康体、娱乐、养生、养老、房地产等内容,产业链连接到餐饮、运输、酒店、商业等行业。因此,规划可先以山村最具备开发条件的优势点入手,先期建设一定量样板运营,后期逐步植入新的业态和功能,进而以全产业链的视野,从食——住——娱,进化到文——礼——养等高端产品,合形成全产业融合发展的格局,从分散式经营,逐步迈向区域性孵化,最终实现一个完整的旅游产业链条的体系建设。


中国旅游规划甲级资质单位-北京绿维创景规划设计院
New Dimension Planning & Design Institute Ltd.版权所有